Database Caching: Optimization Strategies
Database caching improves system performance by reducing query execution times and alleviating load on the primary database. By temporarily storing frequently accessed data in high-speed memory, caching enables applications to scale efficiently and manage costs effectively in high-traffic environments. Organizations that leverage caching solutions experience faster query responses, an enhanced user experience, and a reduced dependency on database resources, resulting in lower operational costs.
However, despite its advantages, database caching presents challenges, such as cache invalidation, maintaining consistency, and handling cache stampedes. Effective caching strategies must address these concerns to ensure reliable performance and data accuracy.
This article highlights the key differences between various caching types, provides insights into optimizing cache management for enhanced efficiency, and recommends best practices for implementing database caching strategies.
Summary of key database caching concepts
Concept | Description |
Integrated caches | Built-in database caching mechanisms improve query response times by storing frequently accessed data closer to the processing layer. |
Remote caches | External caching systems, such as Redis and Memcached, reduce the burden on the primary database by storing commonly requested data. |
Local caches | Application-level caching reduces network latency by keeping frequently used data in memory, minimizing the need for database queries. |
Cache invalidation strategies | Methods such as time-to-live (TTL)-based expiration, manual refreshes, and event-driven updates ensure cached data remains fresh and synchronized with the database. |
Write-through vs. write-back | Mechanisms for updating cache on write balance speed and data consistency according to expected usage patterns (e.g., synchronous vs. asynchronous cache updates). |
TTL and expiry policies | Properly configuring cache expiration settings optimizes cache efficiency while maintaining data accuracy. |
Read-through vs. lazy loading | Cache update strategies, either always update on a cache miss or update only when triggered by the application, according to expected usage patterns. |
Choosing the right caching system | Redis, Memcached, and database-native caches offer various advantages depending on system needs. |
Handling cache stampedes | Techniques such as locking, request collapsing, and prewarming help mitigate excessive database load during cache misses. |
Data consistency and eviction policies | There are different approaches for maintaining data integrity while efficiently managing cache storage (e.g., making space by evicting least recently used [LRU] vs. least frequently used [LFU] keys). |
Monitoring and performance optimization tools | Tools such as SolarWinds® Database Performance Analyzer, insights into cache efficiency and performance optimization. |
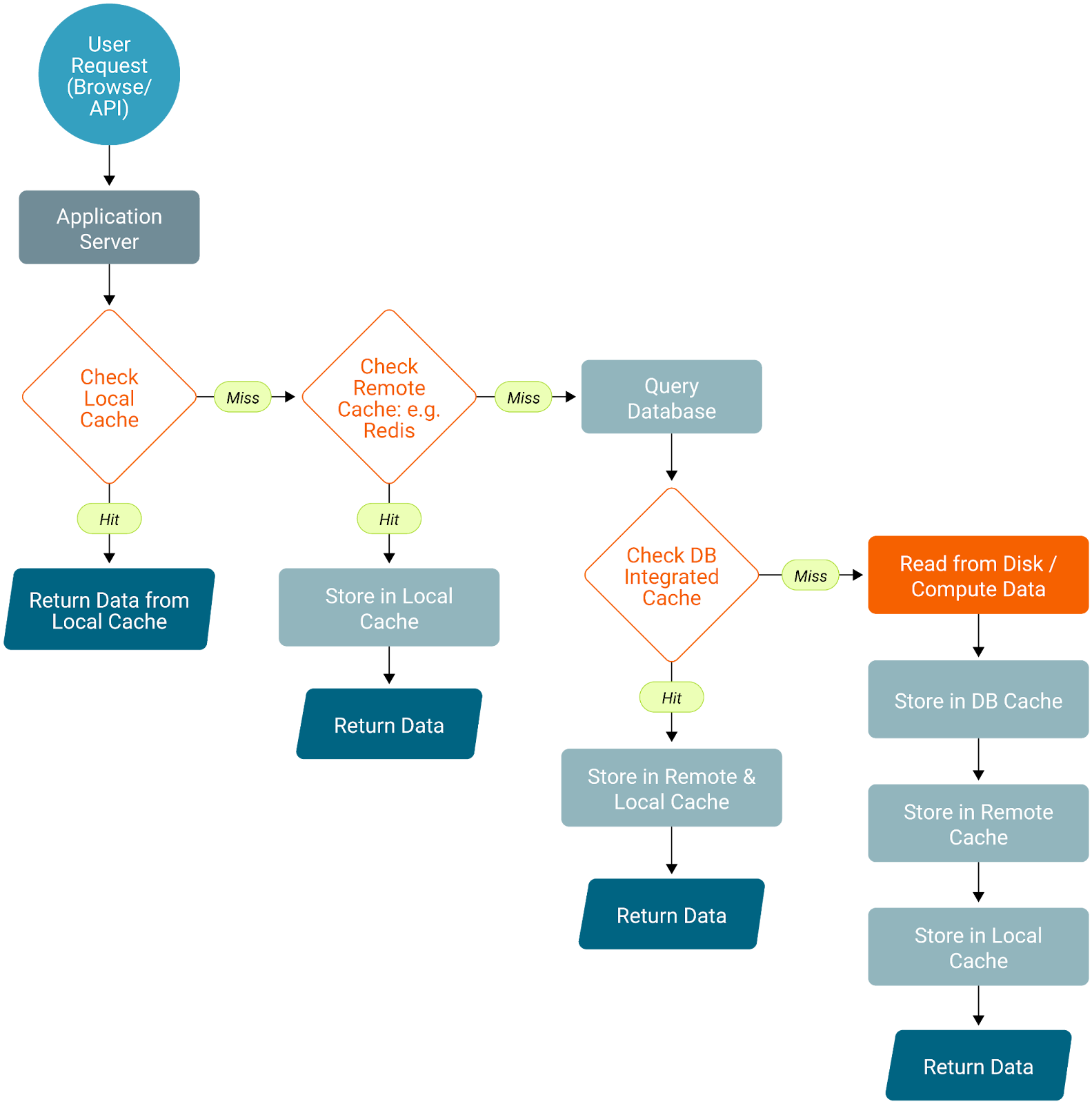
Exploring different types of database caching
Database caching can be divided into three different kinds: integrated, remote, and local. Each variety includes different types of caching systems, strategies, and configuration settings.
.png?auto=webp&disable=upscale&width=3840&quality=75)
An application server making use of a remote cache (Redis in this case) to speed up HTTP responses by bypassing querying the database (PostgreSQL in this case)
Here is a summary of the key concepts involved in data caching:
- A cache’s primary purpose is to increase data retrieval performance by reducing the need to access the underlying slower storage layer
- A data cache is an in-memory copy of data recently or often read or written to; the system looks for queried data in the cache first and only resorts to reading from disk if the data is not found in the cache (or if it is stale), updating the cache before using or returning it
- A procedure cache stores data related to procedures or functions, including output, planning, and compilation
- Dual caching occurs when a data cache and a filesystem cache keep the same data in RAM, wasting resources
- Stale data is outdated or no longer reflects the current state of the underlying database; how quickly data becomes stale depends on the nature and application of the cached data
- TTL is a value in seconds that describes how long values can be cached before being evicted
- LFU, LRU, and first-in, first out (FIFO) are eviction policies (i.e., cache invalidation strategies determining which items to remove from a cache first)
Integrated caches
Database management systems (DBMSs) have integrated cache systems. Primary database caches hold the latest or most frequently accessed data in memory for retrieval when the same data is requested again, but there are also various other caches, such as query planning, authentication and authorization, data and usage statistics, and procedure caches. Databases also have separate caches for global data, session data, and transaction data.
At a low level, all major DBMSs implement a shared memory cache to reduce disk I/O and typically some or all of the following strategies:
- Page/block cache: A server caches whole pages/blocks at the storage level (typically 8 KB or 16 KB) for data and indices; this is implemented via read-through, meaning when a page is needed, it is first looked up in the cache, and if not found, it is read from disk and stored in the cache while being passed to the application
- Write-through/write-back/write-ahead: Databases typically update their page/block caches on write (write-through) but persist those changes indirectly via write-ahead logs or redo logs, relying on background processes for transferring these changes to tables and indices asynchronously (write-back); WAL/redo logs are written and immediately flushed to durable storage (bypassing the filesystem’s write cache, for example via the fsync operation) on commit before returning to the user, guaranteeing changes can be replayed even in the event of an immediate system crash or failure
- Eviction policies: Pages/blocks are retained in cache memory based on policies such as LRU, which determine which pages are evicted under memory pressure
- Shared memory/buffer pool: Caches are stored in dedicated in-memory buffers, often with a whole block preallocated in full; they are allocated as shared memory (System V shared memory or mmap on Unix-like systems or Windows shared memory APIs), allowing all database processes and threads to access them via locking and inter-process coordination
Data caches and procedure caches are common across all database platforms, but each one has its own best practices for better performance, and each major relational DBMS (RDBMS) has its own particular characteristics and settings.
PostgreSQL
In PostgreSQL, caching is entirely at the data block level, not the row level. PostgreSQL relies heavily on the filesystem cache for operations such as disk readahead and its own shared buffers, which are recommended to be 25% – 40% of the system’s RAM. Shared buffers are critical for multi-version concurrency control, page pinning, and fine-grained control over visibility, hint bits, and WAL interactions, which the filesystem cannot track.
Caching can be tuned via the shared_buffers and work_mem settings and monitored via pg_buffercache. The effective_cache_size setting is a planner hint (not a memory allocation setting) to be set as the sum of the allocated shared buffers plus the estimated available memory. It tells PostgreSQL how much memory the OS (and possibly PostgreSQL itself) is expected to have available for disk caching, indicating how much data will likely be in RAM and not require a disk read.
MySQL
In MySQL, caching depends on the underlying storage engine. For example, InnoDB has a buffer pool—typically recommended to be 70% – 80% of the system’s RAM—which does its own caching, can bypass the OS-level cache, and can read ahead (preload sequential pages).
Caching can be tuned via the innodb_buffer_pool_size and innodb_io_capacity settings and monitored via the SHOW ENGINE INNODB STATUS command, the Performance Schema, or the INFORMATION_SCHEMA.INNODB_BUFFER_POOL_* views.
Microsoft SQL Server
In SQL Server, cache memory is dynamically managed within constraints set by the min/max server memory. It has separate buffers for data and indices (buffer pool) and for execution plans (plan cache), as well as small caches for specific purposes, such as log caches, hash buckets, sort caches, tokens, and permissions. It uses a resource governor to control memory by workload. SQL Server also supports memory-optimized tables, which reside entirely in RAM and bypass the traditional buffer pool; these can be durable (logged and persisted via special checkpoint files) or nondurable (transient and lost on restart).
Caching can be tuned via min/max server memory settings and monitored through dynamic management views (DMVs), e.g., such as sys.dm_os_buffer_descriptors.
Oracle
In Oracle, caching is highly configurable and includes multiple caches: a procedure cache (the software code area), a data cache (the system global area or SGA), and a user global area (UGA).. Each of these contains other distinct caches, such as the shared pool, large pool, Java pool, and streams pool. Oracle also has an optional result cache, which can store query or function results, not only blocks.
Some of its cache tuning settings are DB_CACHE_SIZE, SHARED_POOL_SIZE, and RESULT_CACHE_MODE. It can be monitored via V$BUFFER_POOL_STATISTICS, V$DB_CACHE_ADVICE, and V$SGASTAT system tables/views.
Remote caches
Remote caches are external to both the application and the database. They are centralized in-memory data stores accessed over the network and shared across applications or servers. Also known as distributed caches or shared cache layers, remote caches help offload repeated reads and computations from the database, improving response times and scalability.
Common implementations, such as Redis and Memcached, prioritize speed by storing data in memory and taking advantage of low-latency local area networks. These systems typically operate as key–value stores and can be implemented as thin proxy layers between the application and the database via glue code in the application itself or a middleware layer. They support features such as TTL expiration or persistence for selected keys. Redis also implements publish/subscribe (pub/sub) messaging, which can be used for implementing a thin database proxy application.
Remote caches can, for a low cost, help reduce the pressure on database systems. At the same time, they optimize application memory use by centralizing cached data and enabling coherence and consistency across nodes. However, they also increase risk by adding an extra component in the system that can malfunction or have an outage. Remote caches can also expose information users are not authorized for (data bleed) due to improper key-isolation design—for example, if multiple applications or users in a multi-tenant system share the same cache.
Applications often rely on remote caching systems for caching one or more of the following:
- Session data: This is especially useful in load-balanced setups with multiple instances of an application server, allowing any node to respond to a request and creating the illusion that it is a single server
- Expensive database results: These are transient database server results that are expensive to produce, such as aggregates or complex joins, and must persist in a session to allow for pagination
- Frequently accessed, rarely changed data: This includes lists of countries or other values in drop-down boxes
.png?auto=webp&disable=upscale&width=3840&quality=75)
Local caches
Application layers can implement local caches, which are local to the running application (as opposed to remote caches that are held in other systems or the caches integrated into the database).
Applications can also cache data produced by the application itself. For example, a Python application can use the functools.lru_cache library to cache the results of functions with deterministic outputs, storing them in memory to avoid recomputing expensive CPU operations or slow database requests for the same inputs. This library is especially convenient because it only requires decoration of the functions to be cached, causing all calls to the decorated function to be automatically cached using an LRU mechanism. This and similar libraries have an application/process scope, so they may be short-lived and not shared between applications or servers. Similar libraries can be found in other languages, such as Caffeine in Java and various cache libraries in .NET.
Local caches are ideal for deterministic, idempotent functions (i.e., algorithms and lookups for static data) and are useful for read-heavy workloads where the same inputs are queried repeatedly. For example, during application or session initialization, an application can query the database for data considered to be static (such as street types or a list of countries) and store these locally for populating drop-down lists or performing ID-to-description lookups for these tables. However, for nonstatic data, there is always a risk of staleness. For example, if a user’s profile is cached but the email address is updated by a separate process, the profile cache becomes stale and will return an outdated email address unless invalidated.
Local caches can also be persisted using local or embedded databases, such as SQLite or Lightning Memory-Mapped Database (LMDB), allowing reuse across sessions and reducing cold-start penalties. These provide durability and typically include their own locking and caching layers, enabling efficient reads by the local application.
.png?auto=webp&disable=upscale&width=3840&quality=75)
Cache management and optimization
Data caching in local and remote caches requires careful definition of keys and selection of suitable eviction policies for the various kinds of data to cache.
Cache invalidation strategies
A critical part of local caching is implementing effective strategies for managing staleness. Data in local and remote caches needs to expire to ensure cache memory is used optimally.
There are several cache invalidation strategies, including:
- TTL: Data can be set to expire after a set time (typically an integer in seconds); TTL has long been associated with name server resolution, where typical values are around 3,600 seconds (one hour); DNS query results for a given domain name include the IP address and a TTL value, so computers retain this association for at most the specific time, after which the computer makes a new DNS query for the same domain name; TTL values are arbitrary and can be wildly different between types of data (for example, 24 hours for a list of countries or five minutes for a current user’s profile)
- LRU eviction: This method automatically removes the least recently accessed items to accommodate newly cached data when all memory available is used up; there is also the LRU-K variant, which tracks the K most recent accesses for each object, allowing the algorithm to estimate the temporal locality and frequency of an object over a longer time window
- LFU eviction: This is similar to LRU, but the system keeps counters of data usage to prioritize frequently used data and evict the least-requested data
- Idle time expiration (time since last access): This is similar to TTL but updates every time the data is accessed, as opposed to when the data is first cached
- Event-driven invalidation: Typically, for local caches, this method relates to using a publish/subscribe system to send cache invalidation messages to app instances when data changes elsewhere; for example, the event can be a push notification (i.e., PubSub), with apps subscribing to changes and the database server sending push notifications using edge functions activated via table triggers to the subscribers of these events
- Event-driven invalidation: Data can be kept until invalidated by the application or an external event (e.g., a PubSub notification originating from a database trigger)
- Manual invalidation: Similar to the event-driven approach, this method uses application logic to invalidate related cached data after a write or event happens (for example, this could mean invalidating all messages of a recently deleted chat)
- Write-through/write-around invalidation: This option is used when the remote cache acts as a thin layer between the application and the database server, updating (write-through) or only removing (write-around) stale entries in cache immediately when the database is written to
- Versioned keys: This is not a feature but a practice of including version information in cache keys (e.g., user:123:v5) so stale keys are naturally orphaned, avoiding race conditions or manual cache clearing; cache entries can also be tagged with a timestamp or hash, which is particularly common for file caching to quickly validate the local cached copy before using it; timestamps are particularly useful for mobile app local caches, so only changes since the last update are queried from the server to maintain an updated local cache
- Batch eviction/group invalidation: Some systems allow deleting entire groups of keys via prefixes or tags (e.g., DEL user:123:*)
- Cache priming on known events: Typically, this involves invalidating or refreshing cache entries in response to known external events, such as deploy and configuration changes
.png?auto=webp&disable=upscale&width=3840&quality=75)
This flowchart shows an application implementing local and remote caching and returning cached results, subject to various kinds of invalidation strategies happening on a remote cache.
Matching invalidation strategies to applications
The choice of cache invalidation strategy is decided based on several factors related to the architecture and the nature of the application and its data:
- Data volatility: For high-change data (e.g., user profiles or stock prices), use event-driven invalidation, short TTLs, or write-through/write-back strategies; for static or rarely changing data (e.g., country codes or time zones), use long TTLs or preload on startup
- Consistency requirements: For strong consistency, when clients must always see the latest data, use write-through, event-driven invalidation, or read-through with fallback to the database; when eventual consistency is acceptable (e.g., newsfeeds or analytics), TTL-based strategies or lazy invalidation may suffice
- Read-to-write ratio: For read-heavy workloads, favor longer TTLs and periodic refresh to reduce database load; for write-heavy workloads, use invalidation strategies that prioritize write propagation, such as write-through or write-back
- Determinism of data: When caching deterministic outputs (e.g., function results or pure computations), the LRU, LFU, or TTL caching is generally safe, but when data depends on external or time-sensitive inputs, use active invalidation or short TTLs
- Cache location: For local caches (in-memory, per-process), the risk of stale data is higher, so use TTL, versioning, or application-level refresh hooks; remote/distributed caches, such as Redis and Memcached, can coordinate invalidation using events or pub/sub
- System architecture: When implementing microservices, event-driven invalidation (e.g., via Kafka or Redis Pub/Sub) can help synchronize multiple service caches
- Fault tolerance: In case of cache server failure, the application must gracefully fall back to the database and repopulate invalid or missing data; this affects whether lazy invalidation or read-through caches are viable
- Latency sensitivity: Applications with low-latency requirements can use TTL, which may be more predictable than event-driven invalidation (which adds network round-trips); otherwise, if the application can trade speed for accuracy, use lazy loads or background refreshes
- Observability and debuggability: Some strategies (e.g., manual or event-driven invalidation) are harder to debug without proper logging/metrics; TTLs are simpler to monitor and debug but may hide subtle staleness issues
- Storage capacity: When memory is limited, generic policies, such as TTL, LRU, and LFU, may cause too many misses; in these cases, it may be best to tune the cache according to application specifics and choose event-driven or manual invalidation
Write-through vs. write-back vs. write-around caching
When implementing a local cache, applications should choose a suitable write caching method. When relying on remote cache systems, such as Redis, the remote cache can be configured as a cache layer between applications and the database, transferring cache update requests to the database. There are pros and cons for each approach, and there can be performance gains in choosing the right method to suit an application.
When implementing write-through caching, the database and the local or remote cache are updated at the same time. This method is effective when read speed is important but data consistency is critical (e.g., user profile data). The cache and database are always in sync, but writes can be slower, as both the cache and database writes must succeed. As an example, the following implements write-through Redis caching in Python:
def update_user_profile(user_id, profile_data):
redis.set(f"user:{user_id}", json.dumps(profile_data))
db.update("users", profile_data, where={"id": user_id})
With write-back (aka write-behind), writes go only to the cache and are persisted to the database later asynchronously. In this method, the cache is the source of truth for recent writes. Write performance this way is higher, and database load can be reduced, as updates are batched instead of individually applied. However, there is a risk of data loss if the cache fails before it is flushed, so it is harder to guarantee consistency.
This approach is ideal for systems where performance is more critical than immediate consistency (e.g analytics, IoT sensor logs). The following code implements write-back Redis caching in Python using a Redis queue to monitor writes using a background application:
# Application code:
def update_user_profile(user_id, profile_data):
redis.set(f"user:{user_id}", json.dumps(profile_data))
redis.rpush("write_queue", json.dumps(
{"user_id": user_id, "data": profile_data})
# Background application code:
while True:
item = redis.lpop("write_queue")
if item:
parsed = json.loads(item)
db.update("users", parsed["data"], where={"id": parsed["user_id"]})
With write-around, the database is written to directly, and at the same time, related caches are manually invalidated. The cache is only updated on reads. This avoids polluting the cache with infrequently read data and is suitable for tables that may implement before-update triggers, which validate and change write requests. Although this method has a higher cache miss rate for recently written data, it ensures the cache has an exact copy of the server data and is filled only with data the applications read. This arrangement is ideal for logs, where entries may be cached to assist with pagination but are otherwise not needed in the cache.
The following code implements write-around Redis caching in Python:
def update_user_profile(user_id, profile_data):
db.update("users", profile_data, where={"id": user_id})
redis.delete(f"user:{user_id}")
Time-to-live and expiry policies
When new keys are added to a full cache, a caching system needs to choose one or more keys to evict to make room for the new ones (or else not store new keys). Eviction policies are rules for determining which keys to evict. Common rules include LRU and LFU, but others can be implemented, such as evicting the oldest entry or removing keys at random. Remote caches typically support one or more eviction policies. Caching libraries, such as Python’s functools.lru_cache, also implement expiry policies.
LRU is the most commonly used rule, but the suitability of the various policies available depends on the nature of the application’s data and how it is commonly accessed. Monitoring caches for hits and misses can aid in identifying the most suitable policy.
Unlike with eviction policies, Redis and Memcached do not have a configuration setting for a default TTL; therefore, unless a TTL is set on write or a TTL value is set for a key, this key will remain indefinitely until removed manually or by an applicable eviction policy. Setting TTL on cached values guarantees keys will expire, controlling cache size regardless of access patterns and preventing indefinite cache residence of frequently accessed but outdated keys.
Setting TTL is important for time-sensitive or rapidly changing data, such as session tokens, authentication keys, OAuth access tokens, OTPs, real-time sensor readings, stock prices, or any data with a strict lifetime. LRU/LFU eviction doesn’t remove keys based on age, so stale data can remain until evicted by memory pressure. Relying on LRU/LFU policies won’t guarantee expiration at the right time because a hot key (frequently accessed) won’t be evicted.
Setting a TTL value can also limit the time critical cached values may remain in the cache, such as user permissions, feature flags, or pricing data that changes frequently and must reflect updates within a bounded time. For example, if permissions are set with a 10-second TTL, this allows fast performance for permission checks during the rendering of a web page. Permission changes then would take up to 10 seconds lingering in the cache, which can be considered an acceptable compromise.
The following implements Redis caching in Python with a TTL of 3,600 seconds, combined with a read-through strategy:
def get_user_profile(user_id):
key = f"user:{user_id}:profile"
profile = redis.get(key)
if profile is None:
profile = get_profile_from_db(user_id)
redis.set(key, profile, ex=3600)
return profile
Handling cache stampedes and avalanches
Cache stampedes occur when many concurrent requests try to fetch the same key simultaneously, but the key is not present. As a result, all of them try to obtain the value directly from the database and then add the key to the cache, which results in database spikes and unnecessary cache writes. This problem can happen in high-traffic websites or result from parallel processing.
Like a cache stampede, which is triggered by the expiration of a single key, there are also cache avalanches, which happen when many keys expire simultaneously or when a cache server is restarted. Cache avalanches can lead to an overwhelming number of requests to the cache and the database.
Both of these events can be avoided by using locks or mutexes. The following implements Redis caching in Python with a Redlock-py mutex to prevent stampedes, combined with a write-through strategy and a TTL of 600 seconds. Redlock returns true if it acquires the lock. This example sets a one-second maximum validity for the lock itself, releasing it immediately after obtaining the value from the database and caching it.
def get_user_profile(user_id):
key = f"user:{user_id}:profile"
profile = redis.get(key)
if profile is not None:
return profile
if redlock.lock(key, 1000):
profile = get_profile_from_db(user_id)
redis.set(key, profile, ex=600)
redlock.unlock(key)
return profile
else:
sleep(0.1):
return get_user_profile(user_id)
Data consistency and eviction policies
The LRU eviction policy is the most common and is the only one supported by Memcached (it is always on). It keeps in cache only the most recently added/accessed keys, removing the ones used least recently. In LRU, if a given key A was used thousands of times a long time ago but never again, and all others have been used only a few dozen times but more recently, key A will be selected for eviction despite having a higher usage count. The recency value is not configurable in either Redis or Memcached; they both have internal algorithms to determine this.
The LFU eviction policy is optimal when frequency matters more than recency. Some examples are hot/cold data with predictable frequency (such as product catalogs or location lookups), reference data that should stay cached (such as country codes or currency symbols), and configuration flags that rarely change but are used frequently. Redis uses an approximate aging counter to avoid the high memory costs of exact frequency counts.
FIFO is perhaps the simplest eviction policy, but it is not adaptive, so it is rarely used. Redis uses FIFO to evict keys with the same TTL when configured with volatile-ttl. Random eviction is another simple policy that is infrequently used but is also supported by Redis.
Some remote caches, such as Redis, can be configured with one of several eviction policies, with a default setting of noeviction, which causes the server to reject new keys if memory is full. Redis also supports allkeys and volatile eviction policies, where volatile performs automatic eviction only on keys with a TTL value. Supported policies include allkeys-lru, allkeys-lfu, allkeys-random, volatile-ttl, volatile-lru, and volatile-lfu. For example, a redis.conf file can be configured with the following:
maxmemory 512mb
maxmemory-policy allkeys-lru
Integrated caches also implement eviction policies. PostgreSQL, for example, implements a clock-sweep algorithm (similar to LRU but not true LRU). Oracle implements different eviction policies for its various cache systems. For the buffer cache, it implements a touch-count-based LRU algorithm, and for the results cache, it implements a mix of LRU or LRU-K with a configurable TTL. SQL Server and MySQL implement LRU for their buffer pools, with MySQL allowing some tuning for this via the innodb_old_blocks_time and innodb_lru_scan_depth settings.
Monitoring and performance optimization tools
Effective database caching requires continuous monitoring and optimization to maintain performance under changing workloads. Tools such as DPA and SQL Sentry ® provide deep visibility into database internals, offering actionable insights into how caching mechanisms impact query latency, CPU usage, and I/O load.
These tools can monitor areas such as latency, cache hit vs. miss ratios, and eviction rates. A good high hit ratio value will depend on the nature of the application and the architecture, but a value over 90% typically indicates efficient caching. However, a high eviction rate may indicate insufficient memory or ineffective eviction policies. Monitoring for cache misses can help identify stampedes. Low memory usage may be the result of over-provisioning. Monitoring for high latency can help detect network problems or CPU saturation.
SolarWinds DPA can perform wait time analysis, real-time query monitoring, and cache hit ratio tracking for all major RDBMS platforms, while SQL Sentry specializes in SQL Server and Azure SQL metrics, including plan cache usage, buffer cache, and performance counters. Observability platforms further extend visibility by integrating metrics from the database, cache layer, and application to correlate spikes in query time with cache behavior.
Recommendations for effective caching implementation
Effective caching requires understanding the underlying data and schema, the database, and use patterns, as well as awareness of security risks and continuous monitoring to detect inefficiencies or other problems.
Choose the right caching layer
The choice of caching strategy should be based on system architecture and traffic patterns. If using a DBMS that supports caching settings, set them up first. Decide whether to use local caching, remote caching, or a combination of both.
For application servers, a local cache can improve security and increase performance. For websites and microservices, where sessions are short-lived, it is best to rely on a remote cache.
.png?auto=webp&disable=upscale&width=3840&quality=75)
Implement proper expiry and eviction policies
Balancing data freshness and memory usage ensures cache efficiency.
If your application is always in full control of the data, you can ensure cached data never goes stale. However, it is common for databases to be accessed and modified by multiple applications, reducing control and increasing the possibility of cache staleness. In cases like this, use TTL to reduce the risk of staleness to acceptable values, such as 10 – 60 seconds for permissions or 5 – 60 minutes for a profile. Implement database triggers, notifications, and event listeners to clear or refresh affected caches.
Separate and group your data types according to the most suitable eviction policy and memory pressure, and implement as many remote caches as needed for these (e.g., one for LRU keys and another for LFU keys). Redis Enterprise supports multiple databases with independent configurations. Alternatively, you can use multiple Redis processes side by side on the same server (each listening on its specific port and configured with specific memory and eviction policy settings) or containerized Redis servers.
Prevent cache stampedes with intelligent locking
Identify any cached values that may be subject to cache stampedes or avalanches, and implement request coalescing (also known as request deduplication) using mutex locks on updates. See the example code in the section on handling cache stampedes above.
When you anticipate stampedes or high demand for a set of cached values, one option is to preload the cache with them. For example, if starting a parallel process in which all children will query a user’s profile at some point, get (and discard) the profile before starting the processes. Or, before including a link on a marketing campaign, make sure to have a browser navigate to the link immediately to ensure the cache is prewarmed.
Caches are normally held only in RAM, so if a cache server is restarted, it will start empty. It is a good idea to have processes in place to prewarm the cache with well-known values from inexpensive database queries, such as lists of products or countries. A practical example can be setting a CRON job for Mondays at 6 a.m. to cache all of the data for the wide variety of reports in preparation for the finance team running big reports on Monday mornings. If the caches were cold, it might add 10 – 15 minutes to the process to fetch the data from spinning hard disks.
Another way to prevent cache avalanches is to ensure that when adding many keys with the same TTL (for instance, during prewarming), you include a random value added to each TTL (e.g., ±10 seconds), keeping expiration timestamps staggered instead of all happening at once.
Monitor and optimize cache performance
Using database observability tools to regularly analyze historical metrics can assist with deciding optimal values for TTL, memory allocation, eviction policies, and even key definitions. For instance, low hit ratios in read-heavy workloads likely indicate poor key coverage or excessive invalidations, in which case you might consider allocating more memory, adjusting eviction policies (e.g., switching from LRU to LFU), or preloading hot data.
In modern distributed systems, observability tools help unify insights across caches, databases, and applications. Analyzing logs, traces, and metrics together helps database administrators and DevOps teams trace the source of latency spikes and validate the effectiveness of cache layers in real scenarios.
Conclusion
A well-designed database caching system is one of the best tools for improving system performance. Organizations can choose from an array of caching options that can be implemented on an end-user application, middleware, database server, or a combination.
Monitoring cache effectiveness and historical trends regularly can help developers and system administrators decide on configuration settings, topology, resource allocation, and overall cache design. Tools such as SolarWinds Database Performance Analyzer enable continuous cache performance monitoring, helping identify issues early and optimize cache performance.